
新版《天然砂岩建筑板材》标准适用于采用粘贴法施工用于建筑装饰的天然砂岩建筑板材,施工安装后的板材不适用本标准。石材按照施工方式分为干挂法和粘贴法两种,干挂施工安全性能要求高,采用GB/T 32834―2016《干挂饰面石材》,涵盖了高要求的砂岩板材。
本标准规定了粘贴施工的范围,与GB/T 32834不重复,主要针对地面、楼梯、踢脚线以及室外地面等工程采用粘贴法施工的砂岩石材,包括24 m以下的墙面粘贴施工。
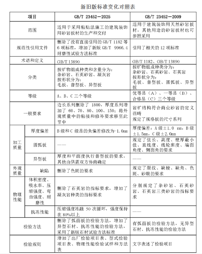
新版《天然砂岩建筑板材》标准在矿物分类中删除了石英岩的类别,该类石材品种有限,新版GB/T 13890将其划分到花岗石类别中。根据石材应用中出现的一类黑色带孔洞的石材品种(市场常称为黑洞石),其各项性能属于砂岩类别,因此增加了“凝灰岩”一类砂岩,与保留的杂砂岩和石英砂岩一起,继续分为三类。增加了类别代码,用砂岩种类的“Q”为首字母,分别加汉语拼音首字母“Z”、“S”、“N”,组成两位字母的种类代号。删除了形状分类中弧面板的分类,原因是该类产品应用在柱面装饰,基本采用干挂法施工,不在本标准的范畴。等级分类中取消了优等品、一等品、合格品的叫法,保留了A级、B级、C级的分类,符合行业的分类习惯。
新旧版标准变化对照表

国家标准《天然砂岩建筑板材》 由TC460(全国石材标准化技术委员会)归口 ,主管部门为中国建筑材料联合会。
主要起草单位 中材人工晶体研究院有限公司、中国石材协会、环球石材(福建)有限公司。
主要起草人:周俊兴、钟文波、苏健、齐子刚、范智超、梁宏斌、田静、凌辉。
来源:365中国石材网
END ( WWW.STONEIE.COM )






