
2025年8月1日,国家市场监督管理总局、国家标准化管理委员会第19号国家标准公告,批准发布GB/T 13890—2025《天然石材分类与术语》等416项推荐性国家标准和3项推荐性国家标准修改单。新版《天然石材分类与术语》国家标准将于2026年2月1日起实施。

《天然石材分类与术语》标准介绍
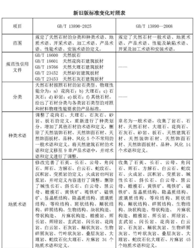
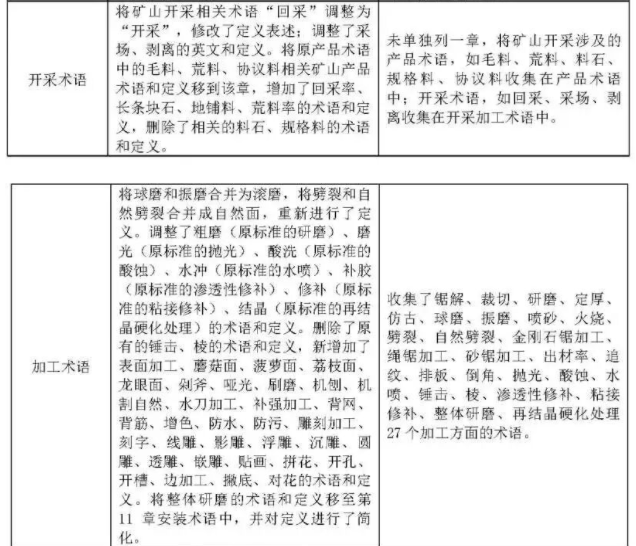
新版《天然石材分类与术语》标准界定了天然石材的分类和种类术语、地质术语、开采术语、加工术语、产品术语、性能术语、安装术语的定义。标准依据行业的技术发展需要新增了石材类别的划分和依据,石材种类由原来的花岗石、大理石、石灰石、砂岩、板石5类修改为花岗石、大理石、石灰石、砂岩、板石和其他石材6类。



编辑:田静 审核:贺姣阳
来源:中国石材协会
END ( WWW.STONEIE.COM )


